招标信息
单一来源采购公示:2017年北京天坛医院管理信息系统维护和客户化开发服务
一、采购项目名称:2017年北京天坛医院管理信息系统维护和客户化开发服务
二、采购项目编号:TC170V0ZC
三、采购人名称:首都医科大学附属北京天坛医院
四、采购代理机构全称:中招国际招标有限公司
五、采购项目预算金额:180万元
六、拟采购服务的说明:HIS信息系统维护服务
七、拟采用单一来源采购方式的原因及相关说明:
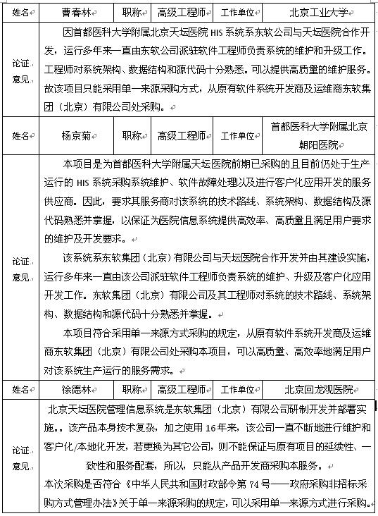
因首都医科大学附属北京天坛医院HIS系统系东软公司与天坛医院合作开发,运行多年来一直由东软公司派驻软件工程师负责系统的维护和升级工作。工程师对系统架构、数据结构和源代码十分熟悉。可以提供高质量的维护服务。故该项目只能采用单一来源采购方式,从原有软件系统开发商及运维商东软集团(北京)有限公司处采购。
八、拟定的唯一供应商名称、地址:东软集团(北京)有限公司
地址:北京市海淀区东北旺西路8号中关村软件园6号楼
九、专业人员论证意见,以及专业人员的姓名、工作单位和职称:

十、公示期限:
本项目公示期为2017年3月17日至2017年3月24日。有关单位和个人如对公示内容有异议,请在2017年3月24日16:00(北京时间)之前以实名书面(包括联系人、地址、联系电话)形式向采购人、采购代理机构反馈。
十一、采购人、采购代理机构的联系地址、联系人、联系电话:
采购人地址:北京市东城区天坛西里6号
采购人联系人:张永勤
采购人联系电话:010-67098080
代理机构地址:北京市海淀区皂君庙14号院9号楼
代理机构联系人:范君
代理机构联系方式:010-62108225
本公告同时在中国政府采购网(http://www.ccgp.gov.cn)、北京市财政局网站(http://www.bjcz.gov.cn/zfcg/index.htm)发布、北京天坛医院网站(http://www.bjtth.cn)。
中招国际招标有限公司
2017年3月17日
 
        
        
        
        
        
 


 
  
 












 
			  
			 


 
    
  
  
  
  
  
  
  
  
  
  
  
  
  
  
  
  
 
 京公网安备111010602104056
京公网安备111010602104056