招标信息
北京天坛医院64排CT维保服务项目招标公告【编号:0686-1741B3560306Z】
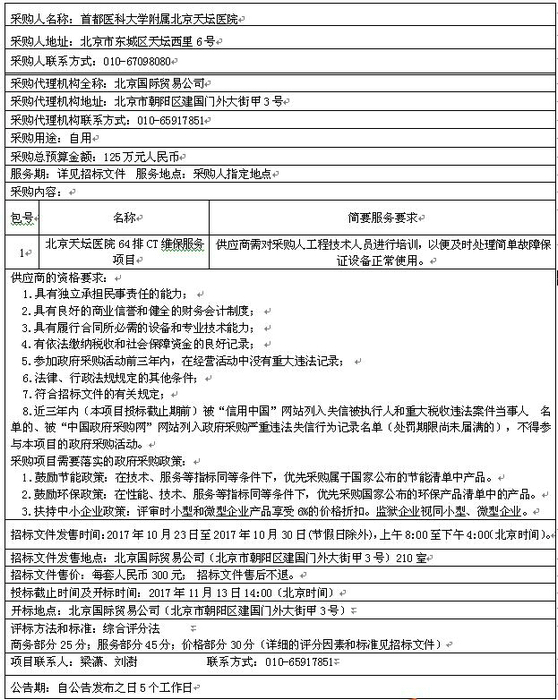
项目名称:北京天坛医院64排CT维保服务项目
项目编号:0686-1741B3560306Z

北京国际贸易公司
2017年10月23日
项目名称:北京天坛医院64排CT维保服务项目
项目编号:0686-1741B3560306Z

北京国际贸易公司
2017年10月23日
联系我们 |网站地图 |建议投诉 |版权声明 |使用帮助 |隐私安全
地址:北京市丰台区南四环西路119号  100070  电话:010-59976611
 京ICP备05033471号-1  京卫网审字[2013]第0026号  文保网安备案号:1101010011 
京公网安备111010602104056    工信部链接:https://beian.miit.gov.cn/
©Copyright 2021 Beijing TianTan Hospital.All rights Reserved



 
 