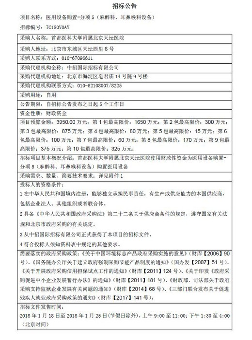
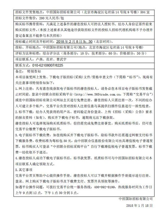
招标信息
北京天坛医院医用设备购置-分项5(麻醉科、耳鼻喉科设备)招标公告【编号:TC180V0AY】




第二部分 技术规格及要求
1. 投标人须仔细阅读招标文件的全部条款;投标人没有按照招标文件要求提交招标文件要求的文件是投标人自己的风险。
2. 投标人必须独立对一个完整包进行投标。
3. 投标人应点对点应答本招标文件第八章第三部分“技术规格及要求”,并提供技术建议书。对“技术规格”要求的实现,应给予明确的“满足”或“不满足”的应答,并作出具体、详细的说明和提供所要求的证明材料。对于一些系统背景介绍,可以用“明白”、“理解”等应答。投标人在响应技术规格时,必须按照在“技术响应”型号栏中列出所投产品的具体型号;在指标栏中列出所投产品的具体技术指标;如有偏离请列出,如果只注明“符合”、“满足”,将视为该投标没有实质性响应而导致其投标被拒绝。
4. 第八章第三部分“技术规格及要求”中的技术指标及条款为采购人的要求,如投标人所投产品的性能及参数高于招标文件的规定,投标人应详细叙述,性能及指标越优技术得分越高。
5. 投标人应按招标文件第一册投标人须知第10条要求,提供证明货物的合格性和符合招标文件规定的技术文件。
6. 投标人在响应技术规格,准备就有关产品进行投标时,应针对每个设备提供技术支持资料。技术支持资料形式:以制造商公开发布的印刷资料(彩页说明、或加盖制造商公章的技术白皮书(不能是复印件))或检测机构出具的检测报告为准。若制造商公开发布的印刷资料与检测机构出具的检测报告不一致,以检测机构出具的检测报告为准。如投标人未提供的所投设备的技术支持资料或提供的技术支持资料与所投设备不一致或不能体现招标文件的技术要求的,评标委员会均有权不予认可,并在评分中扣除相应的分值。
7. 除了在技术规格中另有规定外,投标人提供的一切产品,含仪器、设备和系统,应符合下列要求:
7.1符合中国大陆所有地区医疗环境的室内温度和湿度要求
7.2电源线符合中国制式(且符合本次招标的最终使用单位使用),设备安全性符合中国国家安全标准,如果仪器设备需特殊的工作条件(如:水、电 、气、电源、磁场强度、特殊温度、湿度、震动强度等),投标人应在有关投标文件中加以说明。
8. 投标人所提供的标准配置的部件之间及设备之间的连线或连接插件均视为设备内部部件,应包含在响应的配置中。
9. 所投设备制造商在中国大陆境内必须设有备件库,并能提供本地化服务。
10.售后服务要求:投标人和制造商需要同时提供包含合同专用条款9.2条中所述质量保证期(保修期)、年度维保费用及其他服务要求的承诺函并加盖单位公章,格式详见 第一册12售后服务承诺和方案。
11.投标人在投标文件中应详细描述培训方案,且为评标的一项因素。
12.投标人需保证所投标货物应符合现行我国有关部门的质量控制标准,需注明该标准证明文件的编号,并提供相关投标货物的质量证明文件。
13.投标人所投设备必须是国家批准正式生产和市场准入的成熟产品。应保证8年以上的备件供应需求。专用试剂,提供报价,报价有效期一年以上。使用未正式在中国大陆销售的产品,或者使用已经停产产品进行投标,将导致其投标被拒绝,此证明由原厂家承诺并提供。
14.所有投标设备必须符合中国相关法律及规定,必须具有合法性,并提供相关的证明文件。
15.第八章第三部分“技术规格及要求”中的配置要求为基本配置要求。投标人提供的设备如需另增加配置才能满足招标文件技术要求和使用要求的,则应自行增加配置,否则作为供货范围缺漏项进行评价。
*16.交货:
交货期:自合同签订之日起90天之内
交货地点:首都医科大学附属北京天坛医院指定地点
17.测试及验收
17.1 设备交付验收
投标人向买方提供设备供货清单。当货物到达交货地点后,买方对货物数量和外包装进行验收,并签发“收到货物证明”文件。
17.2 设备运行测试和验收
17.2.1 需通过最终用户和相关检测部门检定合格。
17.2.2 买方依据合同对货物品质进行逐项验收,并进行加电测试。此期间,设备应正常运行。
17.2.3 不合格的产品需无条件更换。
18设备的维护及技术支持
18.1经有关部门验收或检测合格后开始计算保修期。
18.2保修期满后整机每年常规保修费用不超过购置费的5%。
18.3免费提供软件升级服务。
18.4 所有的替代零配件的提供需得到买方的认可。
18.5 在保修期内中标人必须为用户提供技术援助电话,用于用户报告故障。技术援助电话支持应是中文,如电话支持无法解决,投标人应在接到通知后两个工作日内做出响应,并采取行动修理故障。在保修期内除提供上述技术服务外,投标人有责任对其所提供的所有产品提供以下形式的技术服务。
18.5.1 电话咨询:免费提供咨询电话技术支持服务,解答用户的系统使用中遇到的问题,及时提出解决问题的建议和操作方法。
18.5.2 现场响应。自收到用户的服务请求起24小时内。若以上服务形式不能解决问题,投标人应指派技术人员赶赴现场进行故障处理。遇到重大技术问题,投标人应及时组织有关技术人员进行故障排除,并采取相应措施以确保所提交的解决方案可行,同时提出确定的维修方案。
19.外贸代理机构由采购方指定。
20. 投标文件采取非活页装订。




















京公网安备111010602104056