招标信息
北京天坛医院迁建工程医用设备购置-分项3(脑磁图)单一来源公示
迁建工程医用设备购置-分项3(脑磁图)
首都医科大学附属北京天坛医院申请迁建工程医用设备购置-分项3(脑磁图)项目采用单一来源方式采购,该项目拟由唯一供应商名称:中国科学器材有限公司,地址:北京市朝阳区太阳宫中路19号院1号楼4层。现将有关情况向潜在政府采购供应商征求意见。
一、采购人名称:首都医科大学附属北京天坛医院
联系地址:北京市丰台区南四环西路119号
联系人:张永勤
联系电话:010-59975287
采购项目名称及编号:迁建工程医用设备购置-分项3(脑磁图)(招标编号:0701-184160080422)
代理机构名称:中技国际招标有限公司
联系人:赵雨辰
联系电话:010-63348577
二、拟采购的设备说明
首都医科大学附属北京天坛医院配置脑磁图系统,数量1套。项目预算人民币2700万元。
三、采用单一来源采购方式的原因及相关说明
本项目采购代理机构于2018年9月6日在中国政府采购网和北京市政府采购网刊登了招标公告,招标文件发售时间为2018年9月6日起到2018年9月26日止,在招标文件发售阶段只有中国科学器材有限公司1家供应商购买了招标文件。
截止到本项目投标截止时间2018年10月9日,只有中国科学器材有限公司1家供应商递交了投标文件及投标保证金。
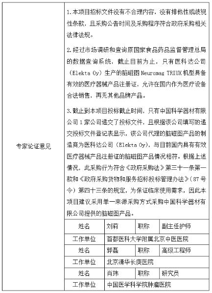
经过专家论证:
1.本项目招标文件没有不合理内容,没有排他性或歧视性条款,且采购公告时间及采购程序符合政府采购相关法律法规。
2.经过市场调研和查询原国家食品药品监督管理总局的数据查询系统,截止目前为止,只有医科达公司(Elekta Oy)生产的脑磁图Neuromag TRIUX机型具备有效的医疗器械产品注册证,允许在国内作为医疗设备合法销售,再无其他品牌产品。
3.截止到本项目投标截止时间,只有中国科学器材有限公司1家公司递交了投标文件,且根据该公司填写的递交投标文件登记表显示,该公司代理的脑磁图产品的制造商为医科达公司(Elekta Oy),与目前国内具有有效医疗器械产品注册证的脑磁图产品情况相符。根据上述情况,此采购行为符合《政府采购法》第三十一条第一款和《政府采购货物和服务招标投标管理办法》(87号令)第四十三条的规定,为保证临床使用需求,因此本项目建议采用单一来源采购方式采购中国科学器材有限公司提供的脑磁图产品。
四、拟定的唯一供应商名称、地址
供应商名称:中国科学器材有限公司
地址:北京市朝阳区太阳宫中路19号院1号楼4层
五、专业人员对相关供应商因专利、专有技术等原因具有唯一性的具体论证意见,以及专业人员的姓名、工作单位和职称:

六、公示的期限:
征求意见期限从2018年10月18日至2018年10 月25日止。
潜在政府采购供应商对公示内容有异议的,请于公示期内以实名书面(包括联系人、地址、联系电话)形式将意见反馈至市级财政有关部门和北京市医院管理局(联系人:蔡敏琛,联系电话:010-83970873),以及使用单位首都医科大学附属北京天坛医院(地址:北京市丰台区南四环西路119号,联系人:张永勤,联系电话:010-59975287)
中技国际招标有限公司
2018年10月17日




















京公网安备111010602104056